跳到主要內容區
國立東華大學民族發展與社會工作學系
Menu
關於發社
學系特色與定位
系徽介紹
聯絡我們
系所成員
專任教師
榮譽教授
退休教師
行政人員
學術研究
碩士論文
發社研討會
入學管道
學士班
碩士班/碩士在職專班
未來學生
發社課程
學期課程表
課程規劃
課程地圖
學生總結性評量
辦法與表單
規章辦法-教師
表單下載-教師
規章辦法-學生
表單下載-學生
規章辦法-社會工作實習
表單下載-社會工作實習
about
Faculty
Admissions
Curriculum
本功能需使用支援JavaScript之瀏覽器才能正常操作
首頁
招生新訊
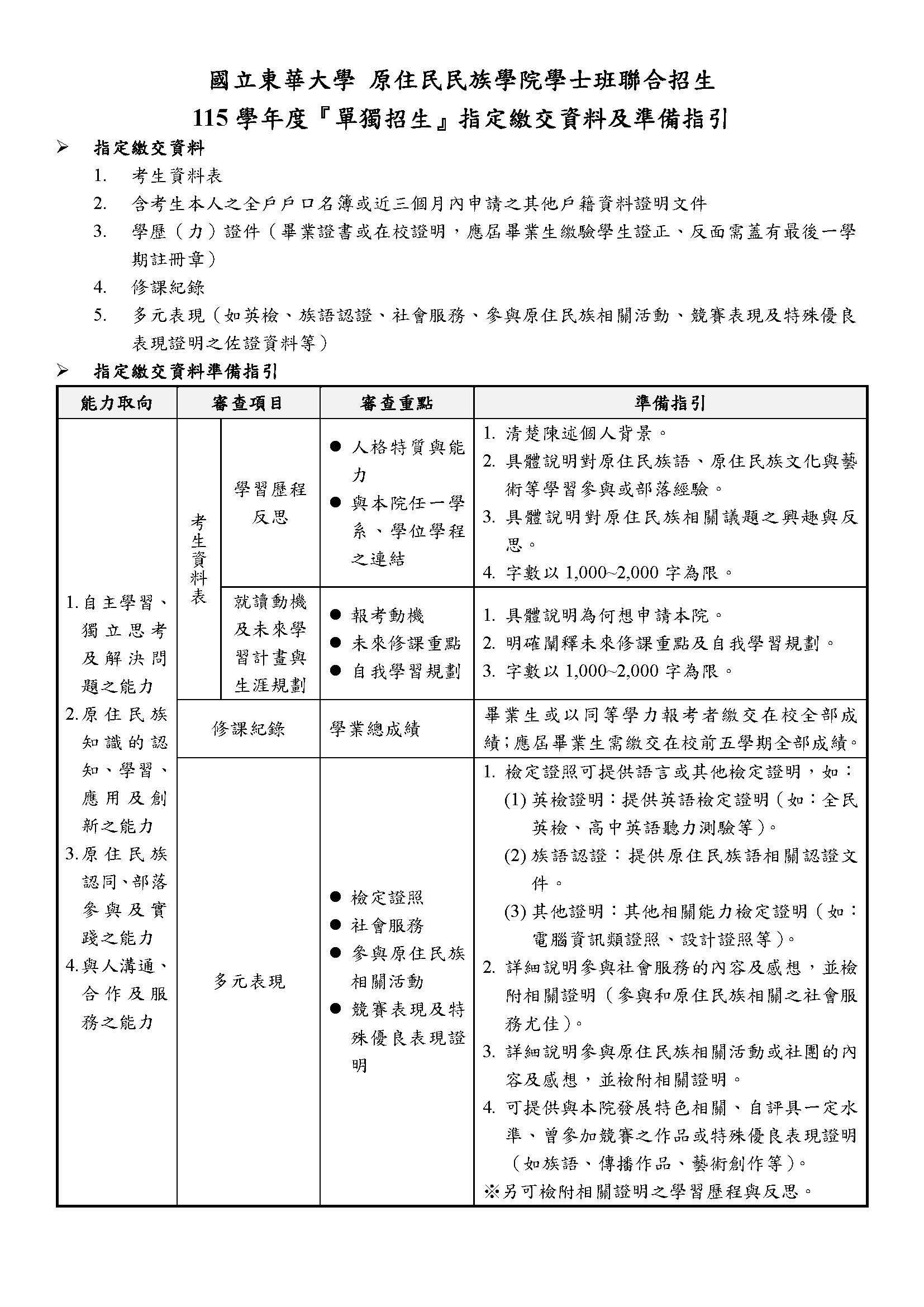
【學士班】115學年度原住民民族學院單獨招生準備指引
d公告版_115學年度『單獨招生』準備指引_原住民民族學院聯合招生.pdf
瀏覽數:
友善列印
分享
Close (Esc)
Share
Toggle fullscreen
Zoom in/out
Previous (arrow left)
Next (arrow right)